一、风电:欧盟四国承诺到2050年将海上风电装机增加10倍
1、事件刺激:5月19日消息,丹麦、德国、比利时与荷兰的政府首脑当地时间5月18日在“北海海上风电峰会”上共同签署一份联合声明文件,旨在将北海打造成欧洲的“绿电中心”。上述四个欧盟国家承诺,到2050年将四国的海上风电装机增加10倍,从目前的16GW提高至150GW;在2030年,海上风电装机总量将达到65GW
1)根据欧盟披露数据,调查期内欧盟本地塔筒企业的人均人工成本为4.8万欧元/年,明显高于国内主要塔筒企业的人均薪酬。在此大背景下,预计未来国内塔筒企业在海外市场的份额会大幅提升;
2)主轴轴承、齿轮箱轴承及其滚子技术难度高,国产率仍低,大型化下通缩不显著,主机厂在选择供应商时过往业绩及配套客户往往是重要参考,领先的风电轴承供应商具有显著的先发优势。
3、相关公司
1)塔筒和主轴等业务占公司主业比例高于50%;
2)海外业务占比高于10%,在欧洲有业务或设有工厂的加分;

(部分资料来自公告、投资者调研)
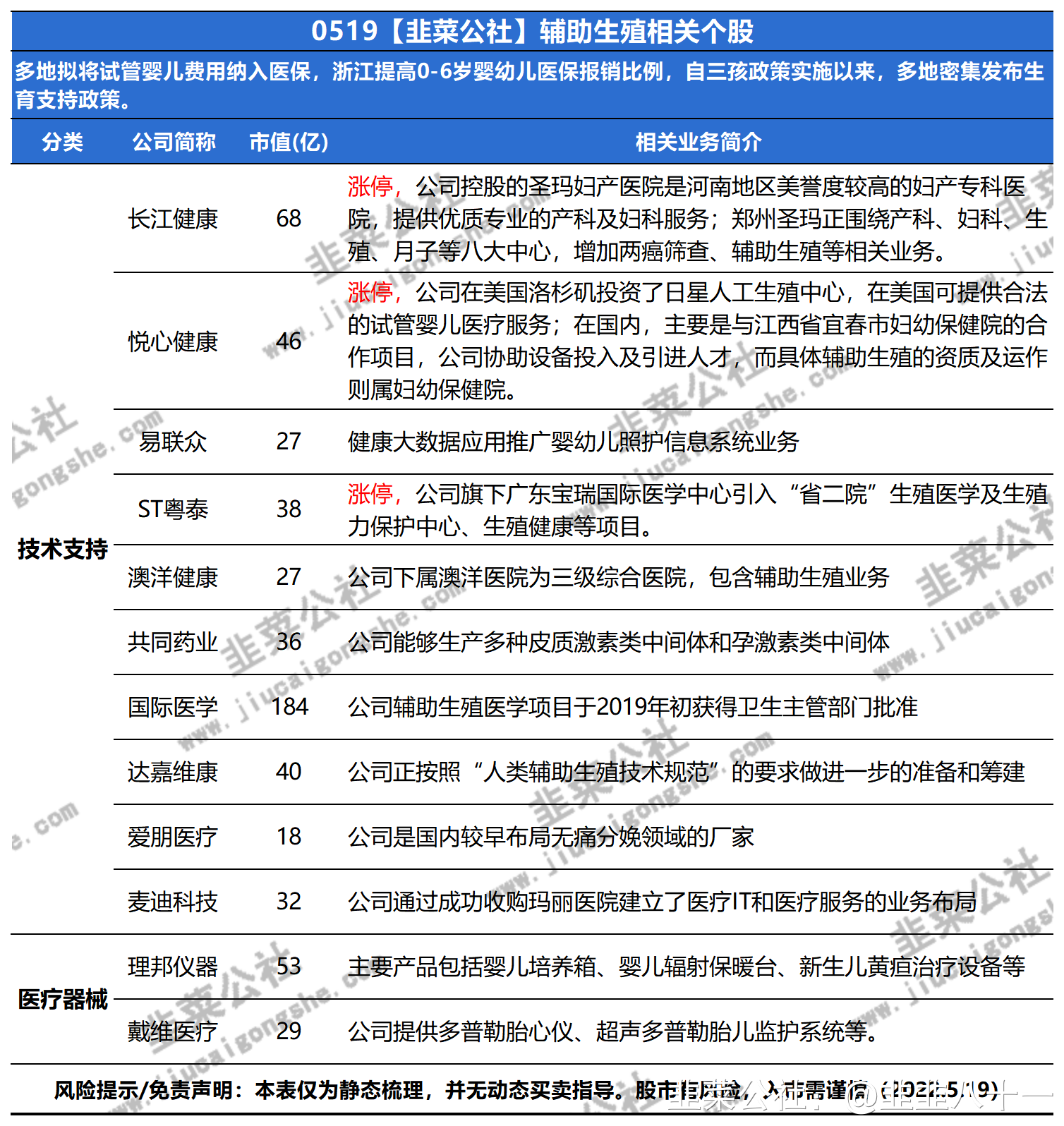
二、辅助生殖:多地拟将试管婴儿纳入医保赛道景气度有望提升
1、事件驱动:多地拟将试管婴儿费用纳入医保,浙江提高0-6岁婴幼儿医保报销比例,自三孩政策实施以来,多地密集发布生育支持政策。
2、医保支持生育。根据近期发布的《浙江省医疗保障局关于支持“浙有善育”促进优生优育工作的通知(征求意见稿)》提出,提高0-6岁婴幼儿医保报销比例。0—6岁婴幼儿基本医保报销比例较普通城乡居民提高10个百分点左右。
3、赛道景气度有望提升。近年来,不孕不育人群日益增多,将包括试管婴儿在内的辅助生殖技术纳入医保报销的呼声很大,根据弗若斯特沙利文数据预测,23年我国不孕不育患病率将超过18%,不孕不育患病人数将从2018年的约4800万对增长至2023年的约5000万对。相对国外,我国辅助生殖技术的渗透率仍然较低,2018年美国辅助生殖服务的渗透率达到30.2%,同期我国仅为7%,意味着我国辅助生殖市场仍有很大提升空间。
4、以北京为参照。2022年3月26日起辅助生殖技术项目纳入北京医保甲类报销范围,北京成为了首个将辅助生殖技术纳入医保的城市,被纳入医保的16项辅助生殖项目,费用合计10360元。
5、投资方向。下游的辅助生殖医疗机构是直接服务客户的终端,由于需要获取生殖中心牌照,且资质认证难度大,因而有着既深且宽的政策护城河。竞争格局看,公立医院机构优势明显,目前仍占据着主导地位。
6、相关公司:

三、涨停板解析:
